Sterlocchi, Maria Caterina Prima

Contesto

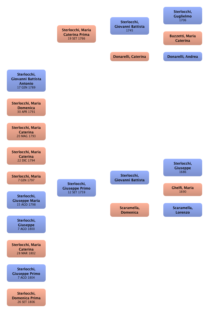
Sterlocchi, Maria Caterina Prima Sterlocchi, Giovanni Battista Sterlocchi, Guglielmo Buzzetti, Maria Caterina Donarelli, Caterina Donarelli, Andrea Sterlocchi, Giuseppe Primo Sterlocchi, Giovanni Battista Sterlocchi, Giuseppe Ghelfi, Maria Scaramella, Domenica Scaramella, Lorenzo Sterlocchi, Giovanni Battista Antonio Sterlocchi, Maria Domenica Sterlocchi, Maria Caterina Sterlocchi, Maria Caterina Sterlocchi, Maria Sterlocchi, Giuseppe Maria Sterlocchi, Giuseppe Sterlocchi, Maria Caterina Sterlocchi, Giuseppe Primo Sterlocchi, Domenica Prima

Genitori

Padre Data di nascita Madre Data di nascita
 Sterlocchi, Giovanni Battista 1745  Donarelli, Caterina

Coniugi e figli

Coniuge Data di nascita figli
 Sterlocchi, Giuseppe Primo 12 SET 1759  Sterlocchi, Giovanni Battista Antonio
 Sterlocchi, Maria Domenica
 Sterlocchi, Maria Caterina
 Sterlocchi, Maria Caterina
 Sterlocchi, Maria
 Sterlocchi, Giuseppe Maria
 Sterlocchi, Giuseppe
 Sterlocchi, Maria Caterina
 Sterlocchi, Giuseppe Primo
 Sterlocchi, Domenica Prima

Eventi

Tipo di evento Data Luogo Nazione Descrizione
Nascita 19 SET 1766 Campodolcino
Morte 20 NOV 1807 Campodolcino

Media

Note

Fonti