Buzzetti, Eugenia

Contesto

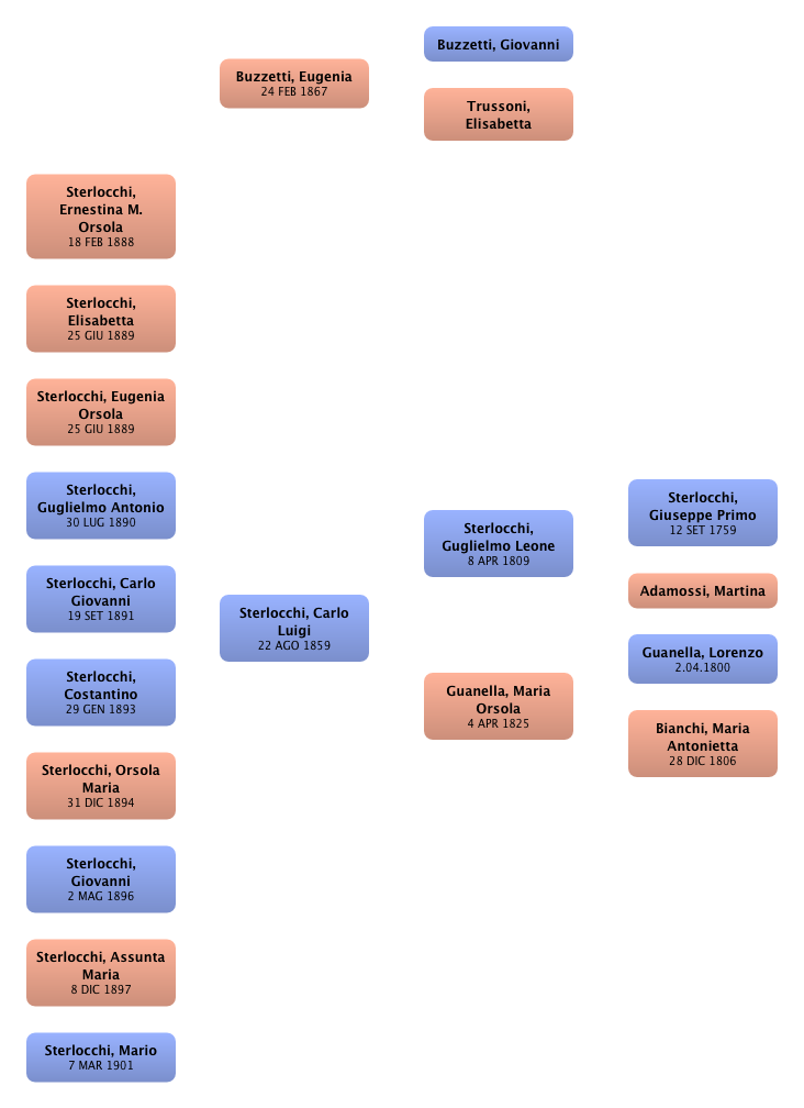
Buzzetti, Eugenia Buzzetti, Giovanni Trussoni, Elisabetta Sterlocchi, Carlo Luigi Sterlocchi, Guglielmo Leone Sterlocchi, Giuseppe Primo Adamossi, Martina Guanella, Maria Orsola Guanella, Lorenzo Bianchi, Maria Antonietta Sterlocchi, Ernestina M. Orsola Sterlocchi, Elisabetta Sterlocchi, Eugenia Orsola Sterlocchi, Guglielmo Antonio Sterlocchi, Carlo Giovanni Sterlocchi, Costantino Sterlocchi, Orsola Maria Sterlocchi, Giovanni Sterlocchi, Assunta Maria Sterlocchi, Mario

Genitori

Padre Data di nascita Madre Data di nascita
 Buzzetti, Giovanni  Trussoni, Elisabetta

Coniugi e figli

Coniuge Data di nascita figli
 Sterlocchi, Carlo Luigi 22 AGO 1859  Sterlocchi, Ernestina M. Orsola
 Sterlocchi, Elisabetta
 Sterlocchi, Eugenia Orsola
 Sterlocchi, Guglielmo Antonio
 Sterlocchi, Carlo Giovanni
 Sterlocchi, Costantino
 Sterlocchi, Orsola Maria
 Sterlocchi, Giovanni
 Sterlocchi, Assunta Maria
 Sterlocchi, Mario

Eventi

Tipo di evento Data Luogo Nazione Descrizione
Morte cir CA 1923 Sondrio
Nascita 24 FEB 1867 Campodolcino

Media

Note

Fonti