Sterlocchi, Bartolomeo

Contesto

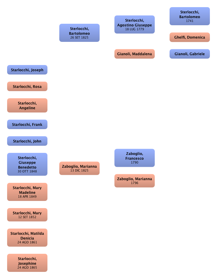
Sterlocchi, Bartolomeo Sterlocchi, Agostino Giuseppe Sterlocchi, Bartolomeo Ghelfi, Domenica Gianoli, Maddalena Gianoli, Gabriele Zaboglio, Marianna Zaboglio, Francesco Zaboglio, Marianna Starlocchi, Joseph Starlocchi, Rosa Starlocchi, Angeline Starlocchi, Frank Starlocchi, John Sterlocchi, Giuseppe Benedetto Starlocchi, Mary Madeline Starlocchi, Mary Starlocchi, Matilda Denicia Starlocchi, Josephine

Genitori

Padre Data di nascita Madre Data di nascita
 Sterlocchi, Agostino Giuseppe 18 LUG 1779  Gianoli, Maddalena

Coniugi e figli

Coniuge Data di nascita figli
 Zaboglio, Marianna 13 DIC 1825  Starlocchi, Joseph
 Starlocchi, Rosa
 Starlocchi, Angeline
 Starlocchi, Frank
 Starlocchi, John
 Sterlocchi, Giuseppe Benedetto
 Starlocchi, Mary Madeline
 Starlocchi, Mary
 Starlocchi, Matilda Denicia
 Starlocchi, Josephine

Eventi

Tipo di evento Data Luogo Nazione Descrizione
Nascita 26 SET 1825 Campodolcino
Morte 6 AGO 1900 St. Paul MN

Media

Note

Fonti