Gianoli, Maddalena

Contesto

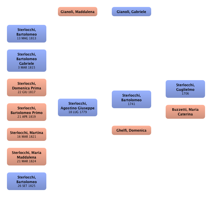
Gianoli, Maddalena Gianoli, Gabriele Sterlocchi, Agostino Giuseppe Sterlocchi, Bartolomeo Sterlocchi, Guglielmo Buzzetti, Maria Caterina Ghelfi, Domenica Sterlocchi, Bartolomeo Sterlocchi, Bartolomeo Gabriele Sterlocchi, Domenica Prima Sterlocchi, Bartolomeo Primo Sterlocchi, Martina Sterlocchi, Maria Maddalena Sterlocchi, Bartolomeo

Genitori

Padre Data di nascita Madre Data di nascita
 Gianoli, Gabriele

Coniugi e figli

Coniuge Data di nascita figli
 Sterlocchi, Agostino Giuseppe 18 LUG 1779  Sterlocchi, Bartolomeo
 Sterlocchi, Bartolomeo Gabriele
 Sterlocchi, Domenica Prima
 Sterlocchi, Bartolomeo Primo
 Sterlocchi, Martina
 Sterlocchi, Maria Maddalena
 Sterlocchi, Bartolomeo

Eventi

Media

Gli eventi relativi alle persone viventi sono stati omessi a tutela della privacy

Note

Gli eventi relativi alle persone viventi sono stati omessi a tutela della privacy

Fonti