Sterlocchi, Bartolomeo Gabriele

Contesto

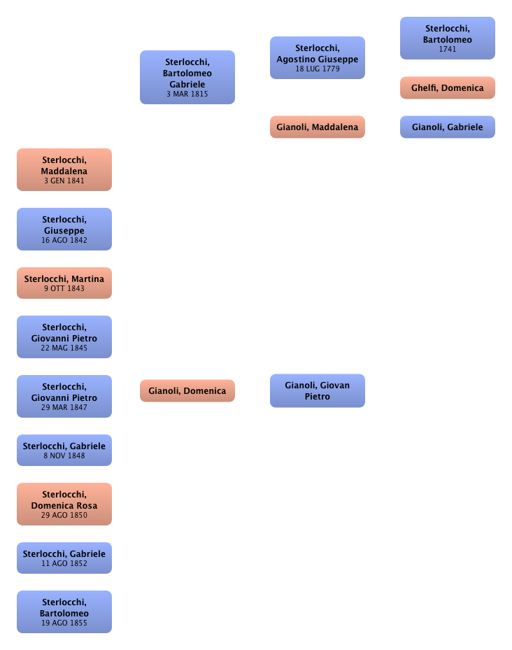
Sterlocchi, Bartolomeo Gabriele Sterlocchi, Agostino Giuseppe Sterlocchi, Bartolomeo Ghelfi, Domenica Gianoli, Maddalena Gianoli, Gabriele Gianoli, Domenica Gianoli, Giovan Pietro Sterlocchi, Maddalena Sterlocchi, Giuseppe Sterlocchi, Martina Sterlocchi, Giovanni Pietro Sterlocchi, Giovanni Pietro Sterlocchi, Gabriele Sterlocchi, Domenica Rosa Sterlocchi, Gabriele Sterlocchi, Bartolomeo

Genitori

Padre Data di nascita Madre Data di nascita
 Sterlocchi, Agostino Giuseppe 18 LUG 1779  Gianoli, Maddalena

Coniugi e figli

Coniuge Data di nascita figli
 Gianoli, Domenica  Sterlocchi, Maddalena
 Sterlocchi, Giuseppe
 Sterlocchi, Martina
 Sterlocchi, Giovanni Pietro
 Sterlocchi, Giovanni Pietro
 Sterlocchi, Gabriele
 Sterlocchi, Domenica Rosa
 Sterlocchi, Gabriele
 Sterlocchi, Bartolomeo

Eventi

Tipo di evento Data Luogo Nazione Descrizione
Nascita 3 MAR 1815 Campodolcino
Morte 4 DIC 1872

Media

Note

Fonti