Cerfoglia, Maria Agnese Gaetana Prima

Contesto

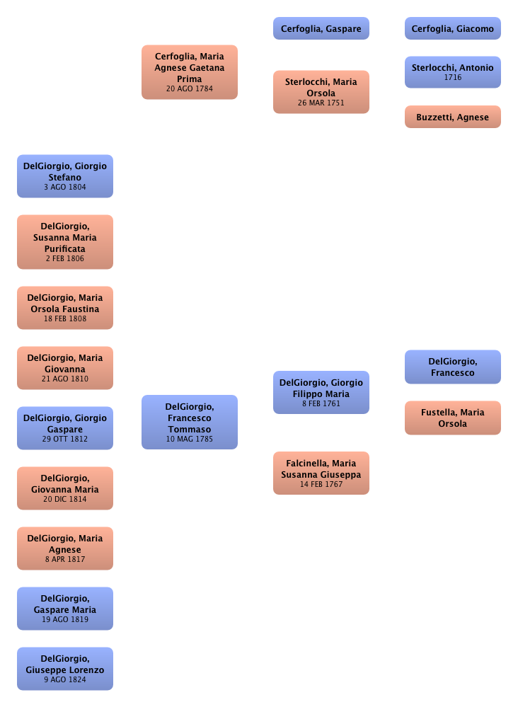
Cerfoglia, Maria Agnese Gaetana Prima Cerfoglia, Gaspare Cerfoglia, Giacomo Sterlocchi, Maria Orsola Sterlocchi, Antonio Buzzetti, Agnese DelGiorgio, Francesco Tommaso DelGiorgio, Giorgio Filippo Maria DelGiorgio, Francesco Fustella, Maria Orsola Falcinella, Maria Susanna Giuseppa DelGiorgio, Giorgio Stefano DelGiorgio, Susanna Maria Purificata DelGiorgio, Maria Orsola Faustina DelGiorgio, Maria Giovanna DelGiorgio, Giorgio Gaspare DelGiorgio, Giovanna Maria DelGiorgio, Maria Agnese DelGiorgio, Gaspare Maria DelGiorgio, Giuseppe Lorenzo

Genitori

Padre Data di nascita Madre Data di nascita
 Cerfoglia, Gaspare  Sterlocchi, Maria Orsola 26 MAR 1751

Coniugi e figli

Coniuge Data di nascita figli
 DelGiorgio, Francesco Tommaso 10 MAG 1785  DelGiorgio, Giorgio Stefano
 DelGiorgio, Susanna Maria Purificata
 DelGiorgio, Maria Orsola Faustina
 DelGiorgio, Maria Giovanna
 DelGiorgio, Giorgio Gaspare
 DelGiorgio, Giovanna Maria
 DelGiorgio, Maria Agnese
 DelGiorgio, Gaspare Maria
 DelGiorgio, Giuseppe Lorenzo

Eventi

Tipo di evento Data Luogo Nazione Descrizione
Sepoltura Samolaco
Nascita 20 AGO 1784 Samolaco
Morte 13 SET 1824

Media

Note

Fonti