DelGiorgio, Francesco Tommaso

Contesto

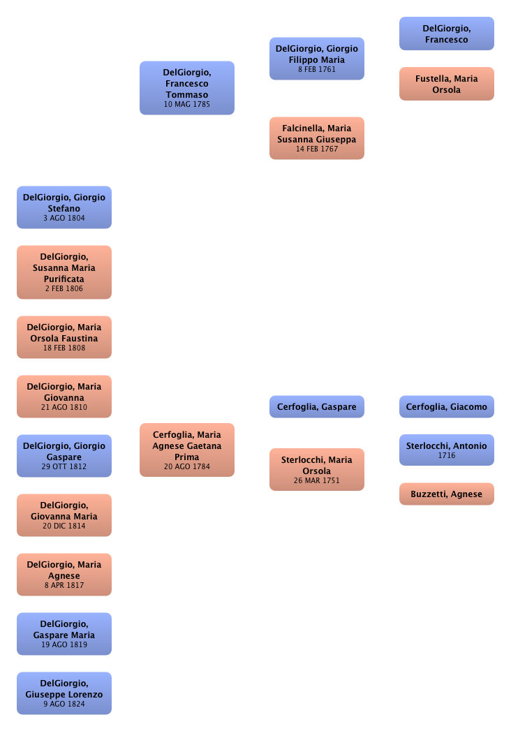
DelGiorgio, Francesco Tommaso DelGiorgio, Giorgio Filippo Maria DelGiorgio, Francesco Fustella, Maria Orsola Falcinella, Maria Susanna Giuseppa Cerfoglia, Maria Agnese Gaetana Prima Cerfoglia, Gaspare Cerfoglia, Giacomo Sterlocchi, Maria Orsola Sterlocchi, Antonio Buzzetti, Agnese DelGiorgio, Giorgio Stefano DelGiorgio, Susanna Maria Purificata DelGiorgio, Maria Orsola Faustina DelGiorgio, Maria Giovanna DelGiorgio, Giorgio Gaspare DelGiorgio, Giovanna Maria DelGiorgio, Maria Agnese DelGiorgio, Gaspare Maria DelGiorgio, Giuseppe Lorenzo

Genitori

Padre Data di nascita Madre Data di nascita
 DelGiorgio, Giorgio Filippo Maria 8 FEB 1761  Falcinella, Maria Susanna Giuseppa 14 FEB 1767

Coniugi e figli

Coniuge Data di nascita figli
 Cerfoglia, Maria Agnese Gaetana Prima 20 AGO 1784  DelGiorgio, Giorgio Stefano
 DelGiorgio, Susanna Maria Purificata
 DelGiorgio, Maria Orsola Faustina
 DelGiorgio, Maria Giovanna
 DelGiorgio, Giorgio Gaspare
 DelGiorgio, Giovanna Maria
 DelGiorgio, Maria Agnese
 DelGiorgio, Gaspare Maria
 DelGiorgio, Giuseppe Lorenzo

Eventi

Tipo di evento Data Luogo Nazione Descrizione
Sepoltura Samolaco
Nascita 10 MAG 1785 Samolaco
Morte 22 GEN 1845 Samolaco

Media

Note

Fonti