DelGiorgio, Giorgio Gaspare

Contesto

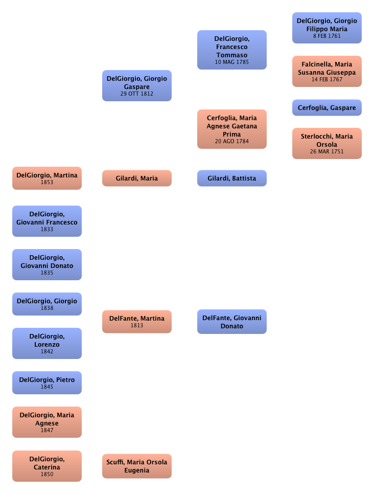
DelGiorgio, Giorgio Gaspare DelGiorgio, Francesco Tommaso DelGiorgio, Giorgio Filippo Maria Falcinella, Maria Susanna Giuseppa Cerfoglia, Maria Agnese Gaetana Prima Cerfoglia, Gaspare Sterlocchi, Maria Orsola Gilardi, Maria Gilardi, Battista DelGiorgio, Martina DelFante, Martina DelFante, Giovanni Donato DelGiorgio, Giovanni Francesco DelGiorgio, Giovanni Donato DelGiorgio, Giorgio DelGiorgio, Lorenzo DelGiorgio, Pietro DelGiorgio, Maria Agnese Scuffi, Maria Orsola Eugenia DelGiorgio, Caterina

Genitori

Padre Data di nascita Madre Data di nascita
 DelGiorgio, Francesco Tommaso 10 MAG 1785  Cerfoglia, Maria Agnese Gaetana Prima 20 AGO 1784

Coniugi e figli

Coniuge Data di nascita figli
 Gilardi, Maria  DelGiorgio, Martina
 DelFante, Martina 1813  DelGiorgio, Giovanni Francesco
 DelGiorgio, Giovanni Donato
 DelGiorgio, Giorgio
 DelGiorgio, Lorenzo
 DelGiorgio, Pietro
 DelGiorgio, Maria Agnese
 Scuffi, Maria Orsola Eugenia  DelGiorgio, Caterina

Eventi

Tipo di evento Data Luogo Nazione Descrizione
Nascita 29 OTT 1812 Samolaco
Morte 4 LUG 1862

Media

Note

Fonti